
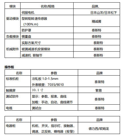
1、設備功能
該設備是用于測量行星減速機老化測試用,輸出端 0-100N,主要測試輸出端 轉矩,轉速,功率各數據功能。
2、主要功能參數
2.1 用于測試減速機的; 輸出轉矩、轉速、功率; 震動值;噪音值 1個溫度采集(室溫、機殼溫度,-50℃-200℃)
2.2 可儀表顯示、存儲、;
2.3 測試精度:±0.2% F.S,數據分辨率 0.01
2.4 可手動、程控加載。輸入電機轉速可調。
2.5 用戶提出的其它基本要求,
2.5.1 驅動伺服電機,750W 額定轉矩2.34NM ,額定轉速0-3000rpm
2.5.2 各連接軸的同心度誤差不超過0.05mm
2.5.3 聯軸器:采用彈剛性聯軸器。
2.5.4 治具可以快速裝卸,有定位基準,能夠快速定位,方便機種更換
2.5.5 具有震動測試數據采集功能
2.6.6 設備異常時,需提示異常內容,解除方式。
2.5.7 設備檢出不良時,動作立即停止,并提示報警
2.5.8 具有檢測噪音功能
2.5.9 帶掃碼槍,可數據儲存

掃一掃關注公眾號